4009610708

安徽省马鞍山工业学校2026年招生简章

发布时间:2026-04-08

一、学校简介

安徽省马鞍山工业学校是马鞍山市教育局直属公办普通中等专业学校。荣获国家级教学成果奖二等奖1项,安徽省教学成果奖一等奖3项、二等奖5项。 近三年来有50多名学生通过技能大赛保送或对口升学考试升入本科院校深造。安徽省职业教育办学先进单位,安徽省中等职业学校德育工作先进集体,安徽省教育系统先进集体,马鞍山市文明单位,马鞍山市平安校园等多项荣誉。


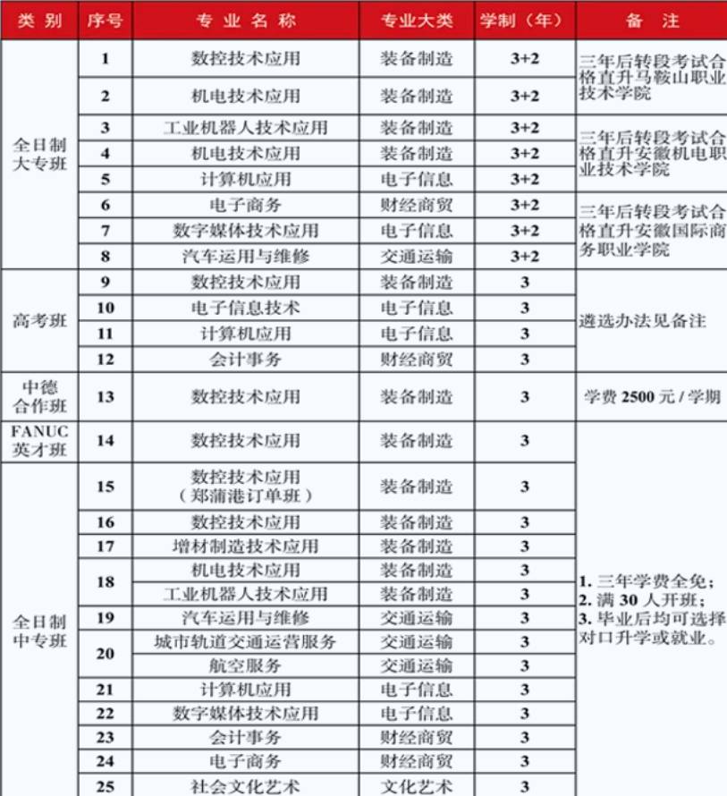
二、招生计划

三、地址交通

学校地址:安徽省马鞍山市雨山区泰山大道2号

马鞍山公交车:23路、133路、136路底站;

马鞍山火车站: 乘3路、103路;

马鞍山高铁:东站、长途汽车站乘103路转23路可达。

上一个:暂无
下一个:安徽省马鞍山工业学校怎么样、好不好?
安徽省马鞍山工业学校 地址:安徽省马鞍山市雨山区泰山大道2号
电话:4009610708 联系人:安徽省马鞍山工业学校